Élaboration d’un plan d’appui temporaire
Imprimer la page
Introduction
Lors de l’accueil d’un élève plurilingue apprenant du français (ÉP apprenant du français), d’un élève nouvel arrivant (ÉNA) ou d’un élève nouvel arrivant à la fois plurilingue et en apprentissage du français (ÉNA-ÉP en apprentissage du français), il est essentiel d’établir son profil d’apprentissage à l’aide d’une évaluation diagnostique des acquis. Cette évaluation sert à cerner les compétences langagières en français ainsi que les connaissances et compétences relatives à différentes matières et disciplines afin de déterminer les besoins spécifiques dès l’admission de l’élève à l’école. Ce bilan précis des connaissances et compétences constitue un point de départ pour orienter et planifier un accompagnement pédagogique individualisé, fondé sur les attentes du curriculum de l’Ontario et adapté aux points forts et au parcours de chaque élève. Il peut également guider la mise en place d’un plan d’appui temporaire, conçu pour soutenir une transition harmonieuse et faciliter la progression de l’élève vers un enseignement correspondant à son âge dans un environnement scolaire inclusif, bienveillant et équitable.
Évaluation diagnostique initiale des acquis
L’identification du point de départ de l’accompagnement d’un ÉP apprenant du français, d’un ÉNA ou d’un ÉNA-ÉP en apprentissage du français dans les écoles de langue française de l’Ontario repose avant tout sur une évaluation diagnostique initiale des acquis de l’élève. Cette évaluation est menée de manière inclusive et demande une réflexion approfondie et une intention pédagogique clairement définie. Elle se caractérise par une planification rigoureuse ainsi que par la collecte et l’analyse de données probantes issues de diverses sources, tout en tenant compte du jugement professionnel du personnel enseignant.
Quelles matières et disciplines évaluer?
C’est le profil d’apprentissage lors de l’admission de l’élève et les observations de diverses sources lors des premières semaines qui appuient la prise de décision des matières et des disciplines à évaluer.
- Quels sont les points forts et quelles sont les expériences significatives du parcours scolaire antérieur de l’élève?
- Quelles sont les langues parlées et comprises de l’élève? Dans quels contextes ces langues sont-elles utilisées?
- Quels sont les pays dans lesquels l’élève a vécu ou été scolarisée ou scolarisé? Le français était-il parlé et enseigné dans le pays ou la région d’origine ou de transition?
Consultez le document Dresser le profil d’apprentissage afin d’avoir un aperçu des matières et des disciplines à évaluer en fonction du profil d’apprentissage lors de l’admission de l’ÉP apprenant du français, de l’ÉNA et de l’ÉNA-ÉP en apprentissage du français.
Dresser le profil d’apprentissage
Le tableau suivant présente différents outils d’évaluation modèles et mis à la disposition des conseils scolaires de langue française de l’Ontario ainsi que du Consortium Centre Jules-Léger. Informez-vous auprès de la personne porteuse du dossier des ÉP apprenants du français, des ÉNA et des ÉNA-ÉP en apprentissage du français pour connaître les outils utilisés par votre conseil scolaire. Des évaluations systémiques élaborées localement pourraient également être disponibles au sein de votre conseil.
| Outil d’évaluation modèle | Matières et disciplines ciblées | Stratégies et activités incluses | Site et autoformations |
|---|---|---|---|
| Trousse de progression des apprentissages langagiers en français de l’Ontario (TPALF) | Compétences langagières en français de la 1re à la 12e année (3 domaines + l’affect) | Oui | TPALF |
| Acadience Reading Français | Dépistage précoce universel des notions fondamentales liées à la lecture, du jardin d'enfants à la 2e année | Non | Acadience Learning |
| Trousse de précision des acquis en mathématiques | Connaissances et habiletés mathématiques des élèves de la 1re à la 8e année (5 domaines) | Oui | TPAM |
| Outils diagnostiques à l’appui du programme-cadre – Anglais pour débutants | Compétences langagières en anglais de la 4e à la 8e année et de la 9e à la 12e année | Non | Anglais pour débutants |
Utiliser la Trousse de progression des apprentissages langagiers en français de l’Ontario (TPALF)
La TPALF a été conçue pour appuyer le personnel scolaire dans la mise en œuvre de l’évaluation au service de l’apprentissage des compétences langagières de l’ensemble des élèves de la 1re à la 12e année, notamment les ÉP apprenants du français, les ÉNA et les ÉNA-ÉP en apprentissage du français. Élaborés sous les principes pédagogiques qui valorisent la diversité, les outils de la TPALF, sensibles et adaptés à la culture, tels que les continuums, les évaluations et les tâches de progression des apprentissages, appuient le personnel enseignant pour dresser le profil langagier de l’élève, soit en communication orale, en lecture et en écriture, ainsi que pour :
- déterminer les besoins de l’élève;
- accompagner et guider l’apprentissage et la progression de l’élève;
- harmoniser les pratiques au sein de l’école.
Les éléments suivants présentent des réflexions, des précisions et des rappels essentiels à l’utilisation efficace de la TPALF. Pour plus de détails, consultez l’autoformation disponible sur le site tpalf.ca.
Comment choisir l’année d’études à laquelle se référer pour sélectionner les outils d’évaluation?
Sélectionnez les outils adaptés à l’âge actuel de l’élève. Ainsi, pour une ou un élève de 9 ans, référez-vous aux outils prévus pour le cycle moyen, soit de la 4e à la 6e année.
Comment déterminer le palier global de l’élève?
La synthèse des paliers sert à déterminer le palier global de l’élève et à choisir la tâche d’évaluation des acquis appropriée. Cette synthèse comporte un résumé des continuums de chacun des domaines selon les quatre paliers, en plus de l’Éveil.
Qu’avez-vous observé lors de la triangulation des premières semaines qui pourrait appuyer l’identification du palier global de l’élève dans l’un ou l’autre des domaines d’études?
Sources d’information
- Entretien avec la famille
- Consultation du dossier scolaire de l’Ontario (DSO)
- Conversations formelles et informelles
- Observations en travail individuel, en équipe ou lors des périodes non structurées
- Dépistage précoce universel
- Production en communication orale, en lecture et en écriture
Quelle tâche d’évaluation des acquis choisir?
Choisissez la tâche d’évaluation des acquis à partir du palier global de l’élève. Elle sert à préciser le palier langagier de l’élève pour chacun des domaines ciblés. Il revient au personnel enseignant d’aligner les domaines ciblés en fonction des domaines d’apprentissage du programme-cadre de français.
Consultez le guide d’administration de la tâche sélectionnée afin de comprendre le processus d’évaluation. Il comprend notamment tout le matériel nécessaire pour le personnel enseignant et l’élève, des stratégies gagnantes et propices à mettre en place pour tirer le meilleur de l’évaluation ainsi que les descripteurs visés par la tâche.
Où dois-je consigner les acquis de l’élève?
Pour consigner les acquis, cochez les descripteurs acquis par l’élève dans le gabarit « Profil continu de l’élève » du domaine ciblé.
Saviez-vous que c’est lorsque l’élève maîtrise 80 % des descripteurs d’un palier qu’il est possible de déterminer le palier langagier atteint par l’élève? Consultez les continuums langagiers de la TPALF pour comprendre la progression d’une ou d’un élève selon les grandes composantes propres au développement langagier.
Comment le palier langagier confirmé peut-il aider à préciser les besoins de l’élève pour chacun des domaines d’études évalués, ainsi que les modalités et les prestations des mesures temporaires d’appui propres à cette matière ou à ce domaine d’études?
Référez-vous à la section Élaboration du plan d’appui temporaire pour apprendre à remplir un plan d’appui temporaire adapté au besoin de l’élève et fondé sur le programme-cadre de français.
Utiliser la Trousse de précision des acquis en mathématiques (TPAM)
La TPAM a été conçue pour appuyer le personnel scolaire dans la mise en œuvre de l’évaluation au service de l’apprentissage des compétences en mathématiques des élèves de la 1re à la 8e année.
Les éléments suivants présentent des précisions et des rappels importants dans l’optique d’une utilisation optimale de cette trousse. Pour plus de détails, consultez l’autoformation disponible sur le site tpam.cforp.ca.
Comment concevoir une tâche d’évaluation?
À partir du tableau de bord, créez une tâche sur mesure pour l’élève en utilisant les filtres de recherche « Domaines » et « Rubrique ».
Les questions des rubriques sont classées par domaine. Sous chacune des questions, l’année d’études à partir de laquelle le concept est abordé dans le programme-cadre est précisée. Les tableaux de progression du programme-cadre de mathématiques peuvent être une bonne source d’information pour orienter le choix des questions. Ces tableaux précisent l’année d’études à partir de laquelle les concepts visés sont intégrés dans un continuum de la 1re à la 8e année de chacun des domaines.
Quelles observations issues de la triangulation (à travers les observations, les conversations et les productions) des premières semaines pourraient aider à déterminer le point de départ de l’élève dans l’un ou l’autre des domaines en mathématiques?
Sources d’information
- Entretien avec la famille
- Consultation du DSO
- Conversations formelles et informelles
- Observations en travail individuel, en équipe ou lors des périodes non structurées
- Tâches dans les domaines Nombres, Algèbre, Données, Sens de l’espace et Littératie financière
À quels domaines d’études, habiletés et concepts mathématiques devrait-on accorder la priorité dans le cadre de cette précision des acquis pour que l’élève puisse éventuellement atteindre les attentes du programme-cadre ou réussir le cours correspondant à son âge?
Une fois la question ajoutée à la tâche d’évaluation de l’élève, le matériel requis, les pistes d’observation, les pistes de questionnement ainsi qu’une note pédagogique sont accessibles en version numérique ou imprimable à partir du guide du personnel enseignant. L’ensemble de ces composantes contribue à créer un environnement chaleureux et inclusif, propice à soutenir la participation active et le processus de réflexion de l’élève.
Comment adapter la tâche d’évaluation aux besoins et au contexte individuel de l’élève?
Voici quelques pistes de réflexion :
Comment créer un climat accueillant et chaleureux?
Comment faciliter la présentation des questions à l’écrit?
Est-ce possible de présenter les questions à l’oral?
Peut-on présenter les questions à la fois à l’oral et à l’écrit?
Est-ce possible de présenter une partie des questions dans la langue première ou la langue dominante de l’élève (par exemple, la langue précédemment utilisée pour la scolarisation)?
En plus du matériel de manipulation proposé, quels autres outils mathématiques pourraient être mis à la disposition de l’élève?
Comment utiliser des pistes de questionnement pour appuyer le raisonnement de l’élève?
Quelles stratégies, habiletés ou connaissances mathématiques est-ce que l’élève mobilise indépendamment de ses compétences linguistiques?
De quelle manière l’analyse des observations consignées durant la tâche et des réponses fournies par l’élève sert-elle à mieux cerner ses besoins, tant sur le plan des domaines évalués que des mesures d’appui à mettre en place pour cette matière ou ce domaine?
Élaboration du plan d’appui temporaire
« La présente note exige que les écoles de langue française élaborent un plan d’appui temporaire qui se fonde sur les connaissances antérieures et les points forts des élèves si l’évaluation diagnostique indique qu’un appui supplémentaire temporaire, intensif ou soutenu est nécessaire. »
Le plan d’appui temporaire se complète à l’aide des informations recueillies pendant la tâche d’évaluation diagnostique pour répondre aux besoins et au contexte individuel de l’élève et lui donner l’occasion de satisfaire aux attentes correspondant à son groupe d’âge.
Que vous utilisiez un outil d’évaluation modèle ou celui élaboré par votre conseil scolaire pour établir le profil d’apprentissage d’un ÉP apprenant du français, d’un ÉNA ou d’un ÉNA-ÉP en apprentissage du français dans une matière principale, le tableau ci-dessous vous aidera à réfléchir à l’élaboration d’un plan d’appui temporaire. Ce plan doit préciser les besoins de l’élève, les mesures à prendre ainsi que le type et le degré d’appui nécessaire pour que l’élève, quel que soit son profil linguistique ou scolaire, puisse réussir ses apprentissages selon les attentes correspondant à son groupe d’âge. Bien que les compétences langagières en français puissent influencer la manière dont l’élève interagit avec le programme-cadre correspondant à son groupe d’âge, en particulier lorsqu’il s’agit de comprendre les consignes ou d’exprimer sa pensée, il est essentiel de reconnaître que d’autres types de compétences (conceptuelles, logiques ou stratégiques) peuvent être pleinement mobilisés dans les différentes matières et les différents domaines. Les mesures temporaires d’appui offertes dans les matières autres que le français devraient ainsi s’appuyer non seulement sur le niveau langagier de l’élève dans la langue de scolarisation, mais aussi sur ses connaissances et ses habiletés propres à la matière ou au domaine.
| Degré d’appui | Apprentissage | Mesure d’appui |
|---|---|---|
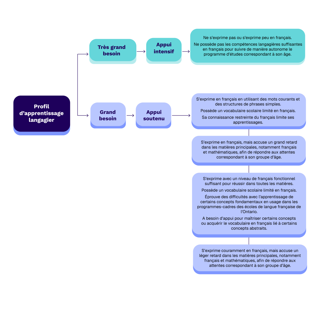
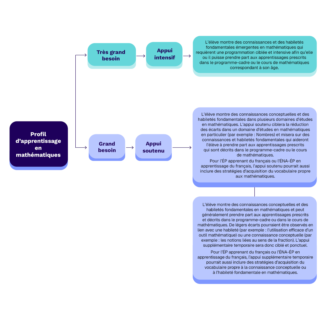
| Appui intensif | L’élève commence à explorer la langue française et travaille à développer des compétences en matière de communication afin de répondre aux attentes correspondant à son groupe d’âge. Ou encore, l’élève comprend et parle le français et travaille à s’approprier les apprentissages fondamentaux dans les matières principales afin de répondre aux attentes correspondant à son groupe d’âge. |
Fréquence : Appui quotidien dans toutes les matières ou disciplines, et planification individualisée Durée : Appui bref, axé sur une période précise Intensité : Très élevée, comportant un engagement important en matière de temps et de ressources |
| Appui soutenu | L’élève commence à comprendre et à utiliser le français et travaille à développer son vocabulaire scolaire afin de répondre aux attentes correspondant à son groupe d’âge. Ou encore, l’élève comprend et parle le français et travaille à développer ses connaissances et sa compréhension dans les matières ou disciplines principales afin de répondre aux attentes correspondant à son groupe d’âge. |
Fréquence : Appui quotidien Durée : Appui à long terme, continu et offert régulièrement Intensité : Modérée, comportant un engagement continuel, mais pas forcément intense en matière de temps et de ressources |
Une fois le profil d’apprentissage complété pour une matière ou une discipline, ajoutez l’information pertinente dans le plan d’appui temporaire.
Voici un exemple de gabarit modifiable de plan d’appui temporaire pour soutenir l’accueil et l’appui des élèves plurilingues apprenants du français, des élèves nouveaux arrivants et des élèves nouveaux arrivants à la fois plurilingues et en apprentissage du français : Gabarit du plan d’appui temporaire ( Google Doc, Word Doc)
Comment échelonner le plan d’appui temporaire selon la démarche par étapes?
La démarche par étapes, présentée notamment dans le programme-cadre de français (2023), est un modèle proactif et préventif, conçu pour apporter un soutien opportun à l’ensemble des élèves afin de prévenir l’apparition de difficultés. Cette approche, qui s’appuie sur les principes de la conception universelle de l’apprentissage et de la différenciation pédagogique, est plus efficace lorsqu’elle est mise en œuvre dans le cadre d’un modèle de soutien à plusieurs niveaux. Combinés, ces deux principes aident les enseignantes et enseignants, avec le soutien d’une équipe composée de membres du personnel scolaire, à tenir compte efficacement des points forts et des besoins de l’ensemble des élèves.
La démarche par étapes
L’objectif de la démarche par étapes est de fournir le soutien nécessaire pour que l’élève puisse répondre aux attentes correspondant à son groupe d’âge. Les données obtenues par l’entremise des évaluations diagnostiques initiales orientent les décisions relatives à l’enseignement pour chaque élève et aident à déterminer l’intensification et la fréquence des interventions pour les élèves selon leur niveau de besoin.
Aux étapes 1, 2 et 3 d’un système de soutien à plusieurs niveaux, les pratiques pédagogiques, les mesures temporaires de soutien et les interventions font preuve de flexibilité. Elles tiennent compte des besoins et des contextes individuels des élèves, de leurs points forts, de leurs champs d’intérêt, de leur bagage linguistique et culturel ainsi que de leurs besoins sur le plan du bien-être et de la réussite scolaire.
Comment planifier l’enseignement universel à l’ensemble des élèves en guise de fondement pour les étapes 2 et 3?
Quelles mesures temporaires d’appui proposer à l’étape 2 selon le profil d’apprentissage des ÉP apprenants du français, des ÉNA et des ÉNA-ÉP en apprentissage du français ayant un grand besoin et un besoin modéré?
Comment offrir le soutien nécessaire aux ÉP apprenants du français, aux ÉNA et aux ÉNA-ÉP en apprentissage du français ayant un très grand besoin?
Pour mieux comprendre le niveau de besoin des ÉP apprenants du français, des ÉNA et des ÉNA-ÉP en apprentissage du français, référez-vous au tableau Plan d’appui temporaire, de la 1re à la 12e année.
La conception universelle de l’apprentissage
La conception universelle de l’apprentissage (CUA) est une posture pédagogique qui tient compte de la diversité des élèves. Elle vise à éliminer les obstacles les empêchant de participer pleinement à leurs apprentissages par la création de milieux qui rendent l’apprentissage accessible et équitable pour l’ensemble des élèves. Dans cette perspective pédagogique, dès les premières étapes de planification et de conception des activités pédagogiques, le personnel enseignant prévoit des stratégies basées sur les profils de l’ensemble des élèves ainsi que sur les plans d’appui temporaires des ÉP apprenants du français, des ÉNA et des ÉNA-ÉP en apprentissage du français. Ces stratégies sont offertes à l’ensemble des élèves et visent à répondre aux besoins de chaque élève, des ÉP apprenants du français, des ÉNA et des ÉNA-ÉP en apprentissage du français.
La différenciation pédagogique
La différenciation pédagogique (DP) est une approche flexible et proactive qui sert à adapter les stratégies pédagogiques en fonction des niveaux de préparation, des champs d’intérêt et des différents points forts. Le personnel scolaire fait l’examen et le choix d’approches et de stratégies pédagogiques afin de répondre aux besoins et aux préférences des ÉP apprenants du français, des ÉNA et des ÉNA-ÉP en apprentissage du français.
Les approches plurilingues
Les approches plurilingues s’inscrivent dans une pédagogie sensible et adaptée à la culture. Elles servent à mettre en pratique des activités pédagogiques valorisant la diversité linguistique et culturelle en accord avec la pédagogie de l’acquisition des langues. En plus de soutenir l’apprentissage du français, elles préparent l’ensemble des élèves du groupe-classe à vivre dans une société linguistiquement et culturellement diversifiée, tout en leur donnant l’occasion d’affirmer leurs identités tout au long de leur vie.
Voici quelques stratégies plurilingues à intégrer dans son enseignement :
- enseigner les notions grammaticales en comparant différentes langues;
- utiliser une démarche inductive permettant l’observation de régularités dans plusieurs langues, une démarche utilisée en grammaire nouvelle;
- faire une dictée métacognitive dans une perspective plurilingue;
- nommer dans plusieurs langues la terminologie liée à la notion enseignée dans une matière;
- utiliser les connaissances dans plusieurs langues.
Dans les plans d’appui temporaires des ÉP apprenants du français, des ÉNA et des ÉNA-ÉP en apprentissage du français, combiner des approches utilisant la conception universelle de l’apprentissage, la différenciation pédagogique et les approches plurilingues sert à offrir un soutien adapté aux besoins, aux contextes individuels des élèves et au contexte d’apprentissage lors de la planification des plans de leçon.
Ressources
Afin d’approfondir la compréhension des stratégies à intégrer à votre enseignement, consultez les ressources proposées :
- L’apprentissage pour tous – Guide d’évaluation et d’enseignement efficaces pour tous les élèves de la maternelle à la 12e année
- Enseignement inclusif de la littératie de la maternelle à la 3e année
- Conception universelle de l’apprentissage (CUA)
- La différenciation pédagogique
- À l’écoute de chaque élève grâce à la différenciation pédagogique
- Les systèmes de soutien à paliers multiples et la collaboration pour mieux répondre à la diversité des apprenants
- Qu’est-ce que la différenciation pédagogique?
- Stratégies d’enseignement plurilingues
- Albums plurilingues ÉLODiL
- Bilinguisme en Ontario : cas de trouble ou de développement typique chez les enfants (BOTTE)
- Littératie et approches plurilingues – Fiche thématique 5 – La lecture plurilingue
- ÉLODiL – Enseigner en milieu pluriethnique et plurilingue
- Guide d’initiation aux approches plurilingues : pour une école de langue française équitable et inclusive en Ontario
- Les approches plurilingues dans les écoles de langue française de l’Ontario
- Les langues autochtones au Canada : les connaissances de base
- Lexilala
- Enregistrement Webinaire : De quelques exemples pour enseigner la grammaire de façon plurilingue
Objectifs intermédiaires progressifs de l’élève
L’évaluation diagnostique initiale a servi à dresser le profil d’apprentissage de l’élève ainsi qu'à déterminer le point de départ du plan d’appui temporaire, et le programme-cadre sert à établir les résultats d’apprentissage visés. Le plan d’appui temporaire doit détailler la progression des apprentissages de l’élève entre ces deux points, dans les matières et les domaines établis. Ces objectifs peuvent être à court terme ou à long terme.
Développer les habiletés langagières
Si l’évaluation diagnostique initiale a établi que l’élève a besoin de développer ses connaissances et ses compétences dans la langue de scolarisation – le français –, le plan d’appui temporaire de l’élève devrait contenir des objectifs d’apprentissage favorisant le développement des habiletés langagières selon les besoins actuels de l’élève en communication orale, en lecture et en écriture. Voici quelques pistes de réflexion pour déterminer les stratégies et les mesures temporaires d’appui à inclure dans le plan d’appui temporaire de l’élève :
Devrait-on accorder la priorité à la communication orale chez les ÉP apprenants du français, les ÉNA et les ÉNA-ÉP en apprentissage du français qui, selon leur profil linguistique, ont un très grand besoin au niveau langagier?
Comment les divers continuums peuvent-ils appuyer la mise en place du plan d’appui temporaire de l’élève?
Ressources
Consultez les continuums et les ressources basées sur la recherche pour choisir les prochaines étapes afin de soutenir le développement et les progrès de l’élève selon les attentes correspondant à son groupe d’âge :
- Annexe A. Continuum des notions fondamentales de la lecture et de l’écriture, de la 1re à la 4e année, attente B2
- Annexe B. Continuum des apprentissages linguistiques pour la lecture et l’écriture, de la 1re à la 9e année, attente B3
- Continuums langagiers (TPALF – 1re à 12e année)
- L’enseignement efficace des connaissances et des habiletés fondamentales en lecture
- Expressions idiomatiques et expressions figées : locutions, proverbes, dictons
- La littératie dans toutes les matières – Guide d’enseignement efficace – Introduction – 7e à 10e année
- Par ici, la littératie! La didactique de la grammaire pour l’enseignement du français de la 1re à la 9e année en contexte minoritaire
- Recueil de notions fondamentales de la lecture et de l’écriture – 1re à 4e année
- Une approche pour soutenir les élèves immigrants allophones en français
- Plateforme d’appui à l’enseignement d’un vocabulaire riche et diversifié
- Les mots pour dire et se dire
- La conscience phonologique
Développer les habiletés en mathématiques
Si l’évaluation diagnostique initiale a établi que l’élève a besoin de développer ses connaissances et ses compétences en mathématiques, le plan d’appui temporaire de l’élève devrait contenir des objectifs d’apprentissage selon les besoins actuels de l’élève dans les domaines Nombres, Algèbre, Données, Sens de l’espace et Littératie financière.
Voici quelques pistes de réflexion pour déterminer les stratégies et les mesures temporaires d’appui à inclure dans le plan d’appui temporaire de l’élève :
À quels domaines accorder la priorité chez l’élève qui nécessite un plan d’appui temporaire pour développer ses connaissances et sa compréhension afin de répondre aux attentes des programmes-cadres de mathématiques de l’Ontario correspondant à son groupe d’âge?
Comment les divers continuums peuvent-ils appuyer la mise en place du plan d’appui temporaire de l’élève?
Ressources
Consultez les ressources basées sur la recherche pour choisir les prochaines étapes afin de soutenir le développement et les progrès de l’élève selon les attentes correspondant à son groupe d’âge :
- L’apprentissage des habiletés socioémotionnelles en mathématiques
- À vue d’œil… Un remaniement des guides d’enseignement efficace en mathématiques – 1re à 8e année
- Eurêka! – Capsules de littératie et de numératie
- Guide d’enseignement efficace des mathématiques, de la 7e à la 10e année
- Planification annuelle (1re et 2e année) (3e et 4e année) (5e et 6e année) (7e et 8e année)
- Pratiques pédagogiques à fort impact en mathématiques
- Stratégies et activités – Des stratégies pour le personnel enseignant et des activités pour les élèves pour réduire les écarts en mathématiques
- Programme-cadre de mathématiques de la 1re à la 8e année – Apprentissages par année d’études
- En avant, les maths!
- Projet de Ressources Curriculaires Mathématiques
- Projets ESCAPE
- Les STIM et le plurilinguisme
Découvrir la société canadienne
Afin de soutenir une inclusion scolaire et sociale équitable, l’école joue un rôle essentiel dans l’accompagnement des élèves nouvellement arrivées et arrivés au Canada. Cela implique, entre autres, de leur offrir des services de découverte de la société canadienne, conçus comme des espaces d’échange et de reconnaissance de leurs savoirs et de leurs expériences. Ces services devraient être accessibles à toutes et à tous, quels que soient les besoins d’appui relevés dans les autres disciplines, afin de favoriser un cheminement scolaire harmonieux et respectueux de la diversité des parcours.
Saviez-vous qu’il existe plusieurs ressources à faire connaître à vos élèves et à leur famille?
Les travailleuses et les travailleurs d’établissement dans les écoles (TÉÉ) ont pour mission de soutenir la réussite scolaire des élèves nouvellement arrivés en Ontario ainsi que celle des élèves autochtones, en tenant compte de leurs parcours, de leurs droits et de leurs réalités respectives, afin de favoriser leur plein épanouissement dans un esprit de reconnaissance et de respect mutuel.
Pour accompagner les élèves nouvellement arrivés dans leur découverte de la société canadienne, invitez-les à explorer les objets d’apprentissage interactifs (OAI) spécialement conçus pour elles et eux.
N’oubliez pas : connaître les besoins et les contextes individuels des élèves est essentiel pour déterminer les ressources nécessaires à leur découverte de la société canadienne et à leur bien-être dans leur nouvel environnement. Leurs besoins peuvent notamment être liés :
- au vocabulaire et aux expressions régionales de l’Ontario français;
- aux services communautaires;
- à la diversité de la communauté francophone dans la région;
- à l’éducation;
- à la familiarisation avec leur école et leur quartier;
- à l’emploi;
- à l’histoire et à la géographie;
- à l’économie;
- aux droits et aux responsabilités de la personne;
- à la culture canadienne en général;
- à l’apprentissage de l’anglais.
Consultez la personne responsable du dossier de l’accueil des élèves nouveaux arrivants de votre conseil scolaire ou de votre école pour connaître les ressources et les services offerts pour appuyer l’élève dans sa découverte de la société canadienne.
Ressources
Consultez les ressources disponibles pour accompagner l’élève dans la découverte de la société canadienne :
- Etablissement.Org
- Objets d’apprentissage interactifs
- Découvrir le Canada : les droits et responsabilités liés à la citoyenneté – Guide d’étude
- L’éducation de votre enfant : un guide de notre système scolaire à l’intention des parents
- Francolab
- Guide des écoles élémentaires pour les personnes nouvellement arrivées en Ontario
- Guide des écoles secondaires pour les personnes nouvellement arrivées en Ontario
- Mauril
- Mouka te parle!
Développer les habiletés sociales, socioculturelles et socioémotionnelles
Une rencontre régulière en groupe ou individuelle avec la personne responsable du dossier ÉP-ÉNA peut aider à rester à l’affût des besoins des élèves et à les accompagner à se sentir bien dans leur milieu scolaire.
Les continuums de chacun des domaines de la TPALF comportent une composante nommée « l’affect ». Les descripteurs, organisés sur une progression de quatre paliers, sont liés au rapport à la langue de l’élève du primaire au secondaire. Il est à noter que chacune des tâches de progression des apprentissages comporte également une section « Stratégies pour développer un rapport positif à la langue française ».
Comment les descripteurs de l’affect peuvent-ils orienter l’observation de l’élève et la priorisation des objectifs d’apprentissage?
Comment l’utilisation des stratégies suggérées au sein des tâches de progression des apprentissages peut-elle appuyer l’élève dans le développement de ses habiletés socioculturelles et socioémotionnelles ainsi que d’un rapport positif avec la langue française?
Quelles autres ressources pouvez-vous ajouter à votre banque de ressources pour développer les habiletés sociales, socioculturelles et socioémotionnelles des élèves?
Quelles stratégies et pratiques favorisent le développement des habiletés sociales, socioculturelles et socioémotionnelles des ÉP apprenants du français, des ÉNA et des ÉNA-ÉP en apprentissage du français en Ontario en tenant compte de leur groupe d’âge?
Ressources
Consultez les ressources disponibles pour soutenir l’élève dans son bien-être :
Communication avec la famille
Pensez à communiquer régulièrement avec la famille ou les adultes responsables des élèves en faisant des rencontres et des appels et en envoyant des courriels et des notes écrites. Cela aide à garder une communication étroite et transparente avec la famille et favoriser la compréhension des mesures temporaires d’appui et de l’accompagnement offerts aux ÉP apprenants du français, aux ÉNA et aux ÉNA-ÉP en apprentissage du français.